
第三届全国技能大赛主场馆——中原国际会展中心。(原图为河南日报社全媒体记者 徐聪 摄)
核心提示
选手闪耀登场,技能照亮前程。
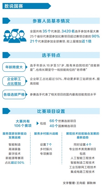
9月19日晚,第三届全国技能大赛开幕式在郑州航空港区举行。本届大赛,比赛项目涵盖30多个行业,智能制造、数字技术、新能源等赛项占比超过50%;国赛精选项目参赛选手中,一线职工占半壁江山;世赛选拔项目中,00后成主力……这是技艺的切磋、才华的展示,是一个民族匠心传承与时代创新的交响,更是观察中国力量、中国梦想的一扇窗口。
搭好技能成才舞台,奏响技能时代强音。全国的3420名选手,请全力拼搏吧,河南为你喝彩!