
AI制图
□本报记者 李琳 杨之甜 赵阿娜
河南农业强省建设再添硬核支撑!12月9日,中国农业科学院与安阳市人民政府联合举办农业高质量发展战略合作暨“一县一业联一所”活动,标志着中国农业科学院安阳综合创新基地正式启用。
活动现场,9个研究所与安阳各县(市、区)、教科企代表签署科技合作协议,携手启动“一县一业联一所”合作模式。该模式立足农业产业发展实际需求,靶向破解产业发展瓶颈制约,通过联合开展关键核心技术攻关、先进技术集成示范推广等工作,构建起“科研院所+政府+产业”三位一体的协同创新体系,聚力打造县域现代农业高质量发展的示范样板。
“中国农科院作为国家战略科技力量,服务现代农业主战场、主产区是使命所在、职责所系。安阳创新基地建成之际,院地双方进一步深化战略合作,共同打造以安阳创新基地为综合平台的‘一县一业联一所’多点服务支撑新模式。”中国农科院党组书记杨振海在讲话中说,安阳综合创新基地已开始启用,“一县一业联一所”模式已系统布局,中国农科院将与安阳市携手并肩、共同努力,为区域农业高质量发展插上科技的翅膀,为加快实现高水平农业科技自立自强、支撑引领农业农村现代化发展和建设农业强国作出新的更大贡献。
作为中国农科院布局河南的重点战略项目,首批中国农科院作物科学、植物保护、饲料等9个研究所46个科研团队、498名科研人才将陆续入驻安阳综合创新基地。项目实施的重点在于推行“一县一业联一所”模式,重在技术落地、重在成果见效、重在产业升级。
该基地采用“地方筑巢、国家队引智”模式,精准匹配作物科学、农产品加工等9个研究所的科研需求,构建起“科研—转化—示范”全链条生态。距安阳东站仅2.5公里、1小时48分钟高铁直达北京的区位优势,更让基地无缝融入全国顶尖农业创新网络。
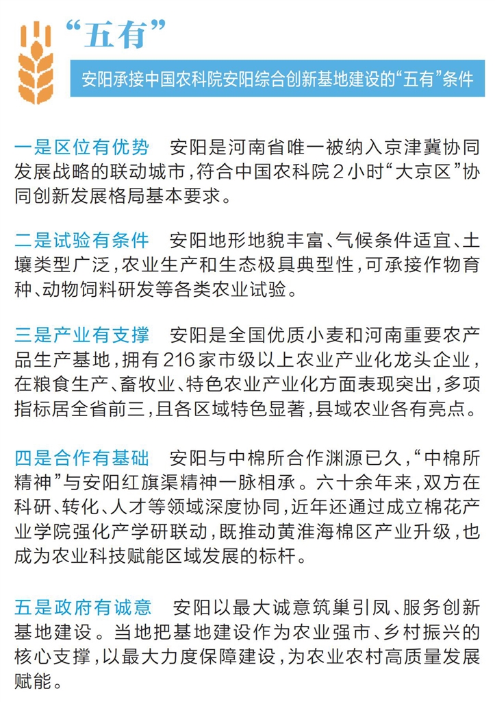
安阳素有“豫北粮仓”之称,是全国优质小麦生产基地,国家粮食、棉花、油料优势种植区域,也是河南重要的果蔬生产基地,花生、红枣、大红袍花椒等名优特农产品闻名全国。安阳粮食种植面积常年稳定在840万亩以上,年均粮食产量380万吨以上,今年夏粮单产、总产增幅分别居全省第一、第二,全国绿色食品原料标准化生产基地创建数量县(市)均值全省领先,421万亩高标准农田筑牢了粮食安全的坚实根基。
这场高规格合作源于六十载深厚积淀。自1958年中棉所落户安阳,“中棉所精神”与红旗渠精神相融共生,在棉花全链条研发、人才联合培养等方面形成成熟协作模式。基地落地既是落实习近平总书记考察河南时提出“着力建设农业强省”要求的生动实践,更是河南破解农业生产卡点难点的关键抓手。这将加速推动科技成果从实验室走向田间地头,让“藏粮于技”在豫落地生根。
对安阳而言,基地是激活高质量发展的新引擎。此次498名高层次人才入驻将直接跃升本地科研能级,3000万元“揭榜挂帅”专项经费更是注入资金活水。通过“边建设、边科研、边转化”模式,7项合作已初显成效,推动安阳上半年农林牧渔业总产值增速居全省首位。其中,“一县一业联一所 ”模式,精准对接县域需求,为安阳融入京津冀、建设现代化区域中心强市筑牢产业根基。
放眼全省,基地更是构建农业新质生产力的核心载体。基地可联动安阳400余万亩高标准农田打造技术示范样板,为全省粮食单产提升提供关键支撑;安钢转炉废气制蛋白饲料等项目,更拓展农业产业链边界,为河南从“中原粮仓”向“农业强省”转型注入澎湃动能,彰显粮食主产区的创新担当。
在全国层面,该基地更加注重央地农业科技合作新范式。其“需求导向+全链布局+精准赋能”模式,为农业科研国家队与地方产业融合提供了可复制经验;农科专家聚焦种业创新、智慧农业等领域的攻关,将夯实国家粮食安全根基,助力我国农业科技整体跃升,为乡村全面振兴提供科技支撑。
当前,基地蓄势待发。未来随着“科技创新共同体”加速构建,试验动物房、畜禽舍等配套设施逐步完善,这里将成为农业新质生产力的展示窗口,书写央地协同、科技兴农的时代答卷,让河南农业强省建设成果为全国提供示范样板。
专家点评
服务河南农业强省 为国家粮食安全“加把劲”
作为国家小麦改良中心的一员,看到创新基地扎根中原的布局,我由衷期待。这不仅是服务河南农业强省,更是为黄淮麦区乃至全国小麦产能、品质双提升,筑牢“种—保”协同的科技支撑,给国家粮食安全添上更牢的保障。
——中国农业科学院作物科学研究所研究员、国家小麦改良中心主任何中虎院士
以科技为钥打造河南绿色发展“新样板”
安阳创新基地的成立,绝非简单的科研阵地延伸,而是我们打通“从实验室到田间地头、从工厂车间到产业生态”的关键节点,更是践行“科技赋能工农业绿色融合”的战略落子。我们愿以安阳创新基地为锚点,将工业尾气制蛋白核心技术深植中原沃土,铸就工农绿色融合的科技样板,夯实粮食安全根基。
——中国农业科学院饲料研究所副所长杨培龙
扎根中原解锁农业高质量发展“新路径”
植保所 “扎根中原,共创农业新篇” 的承诺,精准锚定了河南农业强省建设的核心需求。其 “汇聚多方力量” 的合作路径,联动政府、企业与农户,既契合安阳农业创新基地的协同逻辑,也打通了科技落地的 “最后一公里”。推动农业 “三化” 升级的方向,紧扣绿色高质量发展主线,而以核心科技服务国家战略的使命,更彰显了农业科研国家队的担当。这一布局既为河南农业注入技术动能,也为全国农业科技与产业融合提供了可借鉴的实践范式。
——中国农业科学院植物保护研究所研究员李广悦


